本文章参考学习项目:
https://github.com/bbruceyuan/LLMs-Zero-to-Hero


一、引言

简单来说,我们在做一件“自己造轮子”的事:不依赖现成的深度学习库(如HuggingFace Transformers),仅使用PyTorch的基础组件,从零实现一个简化版的GPT模型,并用它来训练和生成文本

总体思路如下

1. 第一步:定义蓝图(配置)

代码开头的GPTConfig类定义了模型的“超参数”,比如有多少层(n_layer)、多少个头(n_head)、嵌入维度(n_embd)等。这就像一个建筑图纸,规定了积木的大小和形状。

2. 第二步:搭建基础积木(核心组件)

从最核心的“单头注意力机制”(SingleHeadAttention)开始写。这里手动实现了Q、K、V的线性变换,以及因果掩码(causal mask),确保模型只能看到当前位置之前的信息,这是GPT模型能够做预测的关键。
接着,将单头注意力并行化,组装成“多头注意力”(MultiHeadAttention)。这就像是把多个单头注意力拼在一起,让模型能从不同角度理解文本。

3. 第三步:构建中层积木(Transformer块)

创建了FeedForward(即MLP)和Block类。一个标准的Transformer块就是将“注意力层”和“前馈层”串起来,中间加上残差连接和层归一化。这是GPT的核心处理单元。

4. 第四步:组装最终产品(完整GPT模型)

GPT类将所有积木组装起来。它包含了词嵌入和位置嵌入,然后堆叠多个Block,最后通过一个线性层(lm_head)将隐藏状态映射回词表大小,输出每个位置的下一个词的概率。

5. 第五步:准备“原材料”(数据处理)

MyDataset类负责读取数据。它读取JSONL文件,使用tiktoken将文本转换为数字(token ID),然后将长文本分割成固定长度(block_size)的片段。每个片段的前block_size个token作为输入(x),后block_size个token作为目标输出(y),用于计算损失。

6. 第六步:让模型动起来(训练与生成)

最后,代码构建了DataLoader,定义了优化器和学习率调度器,并编写了traineval函数。在训练循环中,它进行前向传播、计算损失、反向传播和参数更新,并定期保存模型检查点。


二、原理讲解

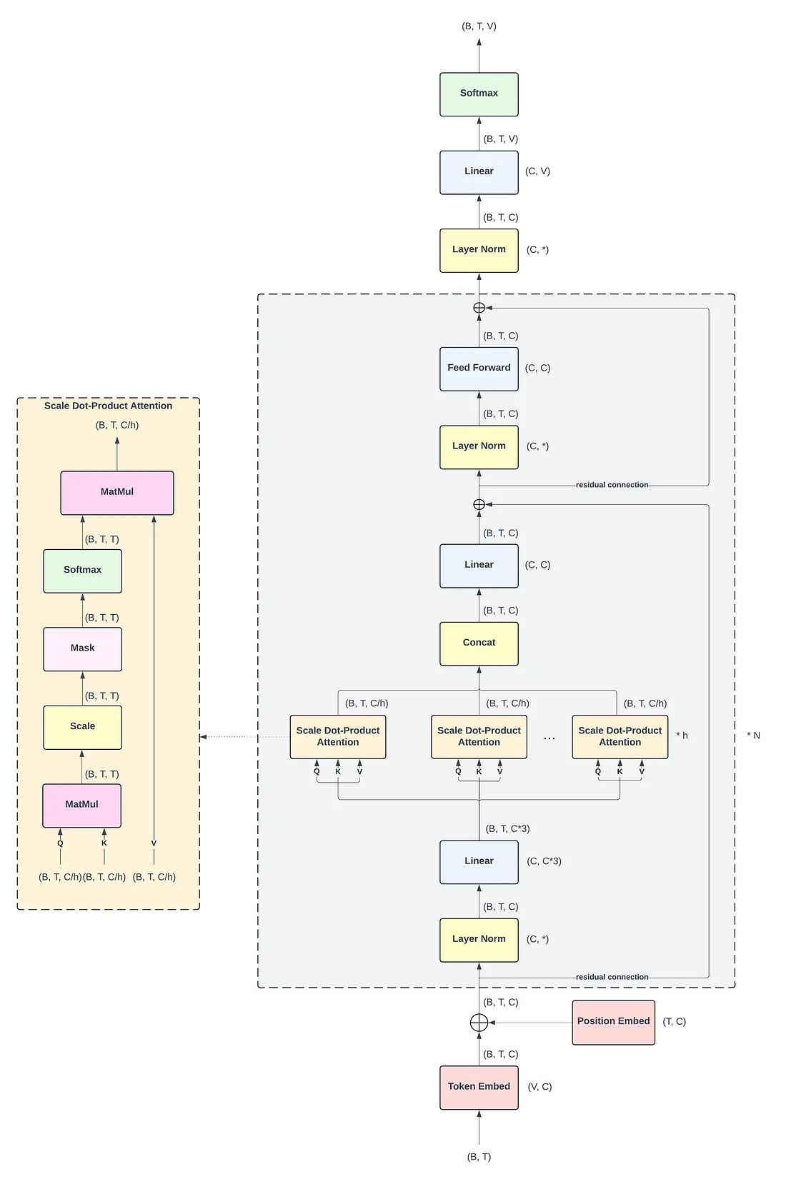
要理解GPT的核心思路,这里可以参考GPT-2的详细模型架构。

在学习的过程中,非常建议看3Blue1Brown的这个视频辅助理解,常看常新:
https://www.bilibili.com/video/BV13z421U7cs
https://www.bilibili.com/video/BV1TZ421j7Ke

image.png

1. 输入部分

  • 输入是一个序列:假设一次输入 B 条句子(batch size),每条句子长度是 T(token数)。所以输入的形状是 (B, T),里面存的是每个 token 的 ID。
  • Token Embedding:用一个查找表把每个 token ID 变成对应的词向量。词向量的维度是 C(即模型隐藏层大小),所以这一步输出 (B, T, C)
  • Position Embedding:因为 Transformer 没有“顺序感”,需要额外告诉模型每个 token 在序列中的位置。这里也用一个可学习的查找表,根据位置索引得到位置向量,形状也是 (T, C)两者直接相加,得到带位置信息的输入表示,形状 (B, T, C)

讲解一下:

  • B = Batch Size(批次大小):一次同时喂给模型多少句话。主要处理并行计算加速。
  • T = Sequence Length(序列长度):一句话里有多少个 token(词 / 字)。
  • C = Hidden Size(隐藏层大小):每个词用多少维向量表示。一般来说,C越大,维度越高,一个词的含义越丰富,能捕捉更丰富的语义(情感、逻辑、上下文),但模型更大更慢。

举个例子:

1
2
3
4
5
6
假设:
B = 8(一次处理 8 句话)
T = 100(每句话最长 100 个词)
C = 768
那么输入形状就是:
(8, 100, 768)

2. Transformer 块(Block)—— 重复 N 次

图上画了一个 N 的标记,表示这个块会堆叠 N 次(比如 GPT‑2 的 12、24 层)。每个块内部结构完全相同,让我们仔细看。

2.1 第一个层归一化(Layer Norm)

  • 输入先过一个 LayerNorm,保证数值稳定,加速训练。
  • 之后进入 多头自注意力(Multi‑Head Attention)

2.2 多头自注意力(MHA)

这是 GPT 最关键的部分。

  • 线性变换:输入经过三个不同的线性层,分别得到 Q(查询)、K(键)、V(值)。它们的形状都是 (B, T, C)
  • 分头:把 C 维拆成 h 个头,每个头的维度是 C/h(图中写的 C/h)。所以 Q、K、V 就变成了 (B, h, T, C/h)
  • 缩放点积注意力
    • 计算 Q @ K^T,得到 (B, h, T, T) 的注意力分数。
    • 除以 sqrt(C/h) 进行缩放,防止梯度消失。
    • Mask:因为 GPT 是自回归的,生成当前词时不能看到未来的词。所以会用一个“上三角”掩码把未来位置的分数变成负无穷,这样 softmax 后它们的权重几乎为零。
    • 对注意力分数做 softmax,再乘上 V,得到每个头的输出 (B, h, T, C/h)
  • 拼接与投影:把 h 个头的结果在最后一个维度拼起来,变回 (B, T, C),再经过一个线性层(图中标注的 Linear (C, C))进行混合。这一步输出就是注意力模块的结果。

讲解一下:
Q:查询 = 我要找什么语义
K:键 = 我提供什么语义
Q・K 相似度 = 匹配程度
V:值 = 真正要传递的信息
Q和K决定注意力在哪里(关联的程度、权重),V将相关的内容融合进来

Output=Softmax(QKd)V\text{Output} = \text{Softmax}\left(\frac{QK^\top}{\sqrt{d}}\right) \cdot V

如果缺少Q和V,就会变成简单的平均:

Output=1TVi\text{Output} = \frac{1}{T}\sum V_i

多头注意力机制,就是C/h,提高模型对上下文的理解,以及并行计算的速度。

具体地,WQW_Q如何训练出来?
WQW_Q一开始是随机数 → 前向算输出 → 算误差 → 反向传播求梯度 → 用梯度更新 WQW_Q里的每个数字 → 重复上述过程,直到loss达到预期

(1) 初始化:WQW_Q一开始全是随机数

训练开始前,没人知道 WQW_Q 应该是什么。
直接随机生成:

WQ=[0.10.20.30.4]W_Q = \begin{bmatrix} 0.1 & 0.2 \\ 0.3 & 0.4 \end{bmatrix}

这些数字完全是乱的,模型此时啥也不会。

(2)前向传播:用当前 WQW_Q 算 Q。

输入词向量:

x=[0.5, 0.3]x = [0.5,\ 0.3]

计算 Q:

Q=xWQ=[0.5, 0.3][0.10.20.30.4]=[0.14, 0.22]Q = x \cdot W_Q = [0.5,\ 0.3] \begin{bmatrix}0.1&0.2\\0.3&0.4\end{bmatrix} = [0.14,\ 0.22]

同理算出 K、V,再算注意力,最后得到模型输出。

(3)计算损失(模型答错了,产生误差)

假设这是一个语言模型:

  • 真实下一个词:天空
  • 模型当前预测:书本

就会产生一个 loss 值,比如 loss = 2.7

这个 loss 代表:模型错得有多离谱

(4) 反向传播:求 WQW_Q 每个位置的梯度

这是训练最关键的一步。

神经网络会自动求导:

lossWQ\frac{\partial loss}{\partial W_Q}

也就是:WQW_Q里每个数字,稍微变一点,loss 会怎么变?

比如算出来梯度可能是:

WQ=[0.020.010.030.02]\nabla W_Q = \begin{bmatrix} 0.02 & -0.01 \\ 0.03 & -0.02 \end{bmatrix}

梯度的意义:

  • 正数:这个值变大,loss 会变大
  • 负数:这个值变大,loss 会变小

(5) 更新 WQW_Q(往 loss 变小的方向挪一点)

用梯度下降公式:

WQnew=WQoldlr×WQW_Q^{\text{new}} = W_Q^{\text{old}} - lr \times \nabla W_Q

lr 是学习率,比如 0.01。

更新第一个值:

0.10.01×0.02=0.09980.1 - 0.01\times0.02 = 0.0998

全部更新后,新的 W_Q 变成:

WQnew=[0.09980.20010.29970.4002]W_Q^{\text{new}} = \begin{bmatrix} 0.0998 & 0.2001 \\ 0.2997 & 0.4002 \end{bmatrix}

此时只变了一丢丢,几乎看不出来。

(6) 重复

  • 前向算 Q
  • 算 loss
  • 反向算梯度
  • 更新 W_Q

慢慢的,同理Q、K、V:

  • W_Q 越来越擅长把 x 变成好用的查询向量
  • W_K 越来越擅长变成匹配用的键
  • W_V 越来越擅长变成信息载体

3. 最后的输出层

  • 堆叠完 N 个块之后,再经过一个 Layer Norm(图中“Layer Norm (C, *)”)。
  • 然后是一个线性层 Linear (C, V),把隐藏状态 (B, T, C) 映射到词表大小 V,得到每个位置上每个词的得分(logits),形状 (B, T, V)
  • 最后用 Softmax 把得分转换成概率分布(图中 Softmax)。训练时用交叉熵计算损失,生成时则从这个分布里采样下一个词。

这里再补充一下softmax:

Softmax(xi)=exij=1Nexj\text{Softmax}(x_i) = \frac{e^{x_i}}{\sum_{j=1}^{N} e^{x_j}}

就是一个常见的归一化方法。
另外还可以加入温度,温度越高生成的就更相关、更确定;越低则更发散、更随机:

Softmax(xi,τ)=exi/τj=1Nexj/τ\text{Softmax}(x_i, \tau) = \frac{e^{x_i / \tau}}{\sum_{j=1}^{N} e^{x_j / \tau}}

整个注意力机制:

Output=Softmax(QKd)V\text{Output} = \text{Softmax}\left(\frac{QK^\top}{\sqrt{d}}\right) \cdot V

注意:在 self-attention 计算中,注意力权重是通过 Query 和 Key 的点积得到的。点积的值随着向量维度 dkd_k 增大而增大,因为 score=QKT\text{score} = Q \cdot K^T,如果不做缩放,score\text{score} 数值会过大,经过 softmax 时会导致梯度消失梯度饱和的问题。因为 softmax 在输入非常大或非常小时,会趋向于“接近 0 或 1”,对梯度的敏感性下降,从而影响模型训练。为了防止 softmax 输出过于极端、保持数值稳定性,需要对 score\text{score} 进行缩放:,通过除以 dk\sqrt{d_k},可以让 score\text{score} 的方差维持在一个稳定水平,避免因为维度过大而导致数值不稳定。

三、代码复现

基本上这个代码的含义以及是干什么的,我都在后面有注释或者解释。

1.导入相关的 package

1
2
3
4
5
6
7
8
9
10
import torch
import torch.nn as nn
import torch.nn.functional as F
from torch.utils.data import Dataset
from torch.utils.data import DataLoader
from dataclasses import dataclass

import math

torch.manual_seed(1024)

2.模型预设

1
2
3
4
5
6
7
8
9
10
11
12
13

@dataclass
class GPTConfig:
block_size: int = 512 # 这里其实应该是文本的最大长度( max_seq_len)。模型一次能处理的最大序列长度(即上下文窗口的大小)。
batch_size: int = 12 # 每个训练批次(batch)中包含的样本数量。一次处理多少条句子。
n_layer: int = 6 # Transformer 块的重复次数,也就是模型的深度(层数)。每一层都包含一个多头自注意力和一个前馈网络。层数越多,模型的表达能力越强,但训练难度和显存占用也越大。
n_head: int = 12 # 多头注意力中的头数(heads),就是h。
n_embd: int = 768 # 嵌入向量的维度,也是模型中所有隐藏层的维度(hidden size),就是C。
head_size: int = n_embd // n_head # 每个注意力头的维度,就是C/h。
dropout: float = 0.1 # dropout 概率。在训练过程中,随机将一部分神经元的输出置零,防止过拟合。0.1 是常用值。
# # tiktoken 使用的是 GPT-2 的词表,大约有 50257 个token
vocab_size: int = 50257 # tiktoken 使用的是 GPT‑2 的词表,共 50257 个 token。这个值决定了最后一层输出(线性层)的维度,因为模型要为每个 token 计算概率。

3.模型结构

3.1 单头注意力机制 (SingleHeadAttention)

1
2
3
4
5
6
7
8
9
10
11
12
13
14
15
16
17
18
19
20
21
22
23
24
25
26
27
28
29
30
31
32
33
34
35
36
37
38
39
40
41
42

class SingleHeadAttention(nn.Module):
def __init__(self, config):
super().__init__() # 继承nn.Module的所有功能,让这个类能被 PyTorch 正常使用
self.key = nn.Linear(config.n_embd, config.head_size)
self.value = nn.Linear(config.n_embd, config.head_size)
self.query = nn.Linear(config.n_embd, config.head_size)
self.head_size = config.head_size

# Q/K/V线性层:分别将输入(形状 (B, T, C))映射到每个头的维度 head_size(即 C/h )

self.register_buffer(
'attention_mask',
torch.tril(torch.ones(config.block_size, config.block_size))
)

# self.register_buffer 创建了一个下三角矩阵,形状 (block_size, block_size),用于在计算注意力时遮住未来位置。

self.dropout = nn.Dropout(config.dropout)

# 创建dropout层:防止过拟合

def forward(self, x):
batch_size, seq_len, hidden_size = x.size()
# 把输入数据 x 的形状拆出来:就是(B, T, C)
k = self.key(x)
v = self.value(x)
q = self.query(x)
weight = q @ k.transpose(-2, -1) # @ 就是 torch.matmul 的简化写法
# 一定要在 softmax 前除以 sqrt(head_size)
# 这个weight就是注意力分数,查询和匹配打分QK^T
weight = weight.masked_fill(
self.attention_mask[:seq_len, :seq_len] == 0,
float('-inf')
) / math.sqrt(self.head_size)
# 这里的 hidden_size 其实是 head_size,因为是单头
# masked_fill:把上三角变成负无穷,让模型看不到未来的词
weight = F.softmax(weight, dim=-1)
weight = self.dropout(weight) # 随机丢弃一些权重,防止模型死记硬背
out = weight @ v # 用权重乘以 V:得到最终的注意力输出
return out # 返回计算结果

3.2 单头注意力机制 (SingleHeadAttention)

1
2
3
4
5
6
7
8
9
10
11
12
13
14
15
16
17
18
19
20
21
22
23
class MultiHeadAttention(nn.Module):
def __init__(self, config):
super().__init__()
self.heads = nn.ModuleList(
[
SingleHeadAttention(config)
for _ in range(config.n_head)
]
)
# 创建多个 “单头注意力”,for _ in range(config.n_head):创建 N 个单头。前面n_head: int = 12
self.proj = nn.Linear(config.n_embd, config.n_embd) # 把多头结果拼回去
self.dropout = nn.Dropout(config.dropout)

def forward(self, x):
output = torch.cat(
[h(x) for h in self.heads], # 每个头都算一遍注意力
dim=-1 # 沿着最后一个维度拼接
) # (B, T, n_embd)
output = self.proj(output)
output = self.dropout(output)
return output
# 将每个头的输出(维度 head_size)拼接起来,还原回原始维度 n_embd,再通过一个线性层进行融合,最后加dropout。

3.3 前馈网络 (FeedForward)

1
2
3
4
5
6
7
8
9
10
11
12
13
14
15
16
17
18
class FeedForward(nn.Module):
# 实际上就是 MLP (多层感知机)
def __init__(self, config):
super().__init__()
self.net = nn.Sequential(
# 第一层:把维度放大 4 倍
nn.Linear(config.n_embd, 4 * config.n_embd),
# 激活函数:加入非线性,让模型能学复杂东西
nn.GELU(),
# 第二层:把维度缩回去
nn.Linear(4 * config.n_embd, config.n_embd),
# 随机丢神经元,防止过拟合
nn.Dropout(config.dropout)
)

def forward(self, x):
return self.net(x)

Attention = 大家互相聊天、找关系
FeedForward = 每个人自己安静思考、消化信息
Transformer 就是:
聊天 → 思考 → 聊天 → 思考……
反复堆叠,最后就变聪明了。

3.4 Transformer块 (Block)

1
2
3
4
5
6
7
8
9
10
11
12
13
14
class Block(nn.Module):
def __init__(self, config):
super().__init__()
head_size = config.n_embd // config.n_head
self.att = MultiHeadAttention(config) # 多头注意力(找关系)
self.ffn = FeedForward(config) # 前馈网络(独立思考)
self.ln1 = nn.LayerNorm(config.n_embd) # 归一化1(稳定训练)
self.ln2 = nn.LayerNorm(config.n_embd) # 归一化2(稳定训练)

def forward(self, x):
x = x + self.att(self.ln1(x)) # 第一步:注意力 + 残差
x = x + self.ffn(self.ln2(x)) # 第二步:前馈 + 残差
return x

先记住一句话
Block = 注意力 + 思考 + Norm + 残差
一个完整的 “理解 + 思考” 循环
大模型就是把这个 Block 重复堆叠 20 次、50 次、100 次
堆得越多,模型越聪明!
举个例子:

1
2
3
4
5
6
7
8
9
10
11
12
13
14
15
16
输入一句话 x

ln1 标准化

att 注意力:词之间互相找关系

残差:加上原来的 x(保留原味)
→ 得到新 x

ln2 标准化

ffn 前馈:每个词自己深度思考

残差:加上刚才的 x(保留记忆)

输出最终结果

3.5 完整GPT模型 (GPT)

1
2
3
4
5
6
7
8
9
10
11
12
13
14
15
16
17
18
19
20
21
22
23
24
25
26
27
28
29
30
31
32
33
34
35
36
37
38
39
40
41
42
43
44
45
46
47
48
49
50
51
52
53
54
55
56
57
58
59
60
61
62
63
64
65
66
67
68
69
70
71
72
73
74
75
76
class GPT(nn.Module):
def __init__(self, config):
super().__init__()
self.token_embedding_table = nn.Embedding(config.vocab_size, config.n_embd) # 词嵌入(把文字变成向量)
self.position_embedding_table = nn.Embedding(config.block_size, config.n_embd) # 位置编码(告诉模型词的顺序)
self.blocks = nn.Sequential(
*[Block(config) for _ in range(config.n_layer)]
) # 把刚才的 Block 重复 n_layer 次
self.ln_final = nn.LayerNorm(config.n_embd)
# 归一化
self.lm_head = nn.Linear(config.n_embd, config.vocab_size, bias=False) # 输出层(预测下一个字)

# linear (4 -> 8); weight shape 是记上是 8 * 4,
# 所以 embedding weight 和 lm_head weight 是共享的
# 这里学习一下 tie weight。
# 这是为了减少参数,加快训练;(现在 25的 SLM 很多都这样做了,注意⚠️)
# self.token_embedding_table.weight = self.lm_head.weight 输入嵌入 和 输出层 共享权重

self.apply(self._init_weights) # 递归初始化模型所有权重

def _init_weights(self, module):
if isinstance(module, nn.Linear):
# 线性层初始化,这里使用的是正态分布初始化
torch.nn.init.normal_(module.weight, mean=0.0, std=0.02)
# 偏置初始化:全零
if module.bias is not None:
torch.nn.init.zeros_(module.bias)
elif isinstance(module, nn.Embedding):
# 嵌入层初始化
torch.nn.init.normal_(module.weight, mean=0.0, std=0.02)

def forward(self, idx, targets=None):
# 输入文字 idx → 模型计算 → 输出预测 logits
# idx 是输入的 token ids
batch, seq_len = idx.size() # 拿到输入尺寸
token_emb = self.token_embedding_table(idx) # 文字 → 词向量

# 生成位置向量
# seq 长度是这次输入的最大长度
pos_emb = self.position_embedding_table(
# 要确保 位置编码和输入的 idx 在同一个设备上
torch.arange(seq_len, device=idx.device)
)
# 有一个经典题目:为什么 embedding 和 position 可以相加?
# 1. 维度匹配:词嵌入和位置编码都被设计为相同维度(如d_model=512),都是形状为[seq_len, d_model]的向量。逐元素相加在数学上是合法的,结果仍是同一向量空间中的向量。# 2. 信息融合:相加后的向量可以视为同时编码了两种信息:语义信息:来自词嵌入,表示词语的语义内容;位置信息:来自位置编码,表示词语在序列中的顺序。
x = token_emb + pos_emb # shape is (batch, seq_len, n_embd)
x = self.blocks(x) # 经过 N 层注意力 + 思考
x = self.ln_final(x) # 最终归一化
logits = self.lm_head(x) # shape is (batch, seq_len, vocab_size) 预测下一个词 logits = 每个词的概率分数

if targets is None:
loss = None
else:
batch, seq_len, vocab_size = logits.size()
logits = logits.view(batch * seq_len, vocab_size)
targets = targets.view(batch * seq_len)
loss = F.cross_entropy(logits, targets)
return logits, loss
# 计算损失

def generate(self, idx, max_new_tokens):
# idx is (B, T) array of indices in the current context,generate 函数:让模型写文章!
for _ in range(max_new_tokens):
# 如果序列太长,只取最后 block_size 个token,防止句子太长
idx_cond = idx if idx.size(1) <= self.block_size else idx[:, -self.block_size:]
# 获取预测
logits, _ = self(idx_cond)
# 只关注最后一个时间步(最后一个词)的预测
logits = logits[:, -1, :] # becomes (B, vocab_size)
# 应用softmax获取概率
probs = F.softmax(logits, dim=-1)
# 采样下一个token
idx_next = torch.multinomial(probs, num_samples=1) # (B, 1)
# 附加到序列上,拼接到句子后面
idx = torch.cat((idx, idx_next), dim=1) # (B, T+1)
return idx

4.准备数据

4.1 切割数据

把文字切成模型能吃的小块

1
2
3
4
5
6
7
8
9
10
11
12
13
14
15
16
17
18
19
20
21
22
23
24
25
26
27
28
29
30
31
32
33
34
35
36
37
38
39
40
41
42
43
44
45
46
47
48
49
50
51
52
53
54
55
56
57
58
59
60
61
62
63
64
65
66
67
68
69
70
71
72
73
74
75
76
77
# 写一个 dataset,为了 Dataloader 准备
class MyDataset(Dataset):
def __init__(self, path, block_size=512):
# block_size:模型一次看多长的句子(默认 512 个词)
import tiktoken
self.enc = tiktoken.get_encoding("gpt2")
self.block_size = block_size

self.eos_token = self.enc.encode(
"<|endoftext|>",
allowed_special={"<|endoftext|>"}
)[0]
# 设置结束符(句子结束标记),<|endoftext|> = 一段话结束

import json
# 导入 Python 标准库的 json 模块,用于解析 JSON 格式的字符串。因为输入文件是 JSONL 格式(每行一个 JSON 对象),我们需要用 json.loads 把每行字符串转换成字典,然后取出 'text' 字段。

self.encoded_data = []
# 创建一个空列表 self.encoded_data,它将是最终存储所有样本的容器。每个样本是一个长度为 block_size + 1 的 token 列表。

self.max_lines = 1000 # 只取前 1000 行(防止数据太大)
raw_data = [] # 用来临时存放从文件中提取出来的原始文本(字符串形式)。
with open(path, 'r') as f: # 以只读模式打开 path 指定的文件,并将文件对象赋值给变量 f。with 语句确保文件在操作结束后自动关闭。
for i, line in enumerate(f): # enumerate(f) 会迭代文件的每一行,并返回索引 i 和行内容 line。这样我们可以知道当前是第几行。
if i >= self.max_lines:
break
#如果当前行号(从 0 开始)已经达到或超过 max_lines,就跳出循环,不再继续读取后续行。这样可以确保只处理前 1000 行。
try:
text = json.loads(line.strip())['text']
raw_data.append(text)
except json.JSONDecodeError:
continue
except Exception as e:
continue
# line.strip() 去掉行首尾的空白字符(如换行符)。
# json.loads(...) 将 JSON 字符串解析为 Python 字典。然后从字典中取出键 'text' 对应的值,赋给 text。如果成功,就把这个文本添加到 raw_data 列表中。如果 json.loads 失败(比如该行不是合法的 JSON),会抛出 json.JSONDecodeError,此时我们直接 continue 跳过这一行。如果还有其他任何异常(比如字典中没有 'text' 键),也 continue 跳过。这种捕获所有异常的写法比较宽泛,但对于简单示例足够。
full_encoded = [] # 首先创建空列表 full_encoded,它将存放整个语料库的所有 token ID。
for text in raw_data:
encoded_text = self.enc.encode(text)
full_encoded.extend(encoded_text + [self.eos_token])
# 遍历 raw_data 中的每一条原始文本。
# self.enc.encode(text) 用 tiktoken 分词器将文本编码成 token ID 列表。
# encoded_text + [self.eos_token] 在编码后的文本末尾加上一个 EOS token(表示该文本结束)。
# full_encoded.extend(...) 把这一小段(文本 tokens + EOS)追加到 full_encoded 的末尾。这样,所有文本就按顺序拼接成了一个很长的 token 流。

# 将长文本分割成训练样本
for i in range(0, len(full_encoded), self.block_size): # 使用步长为 block_size 的循环,遍历 full_encoded。i 是每个样本的起始索引,从 0 开始,每次增加 block_size。
# 多取一个 Token 作为目标
# 从 full_encoded 中切出一个片段,从索引 i 到 i+block_size+1(左闭右开)。长度为 block_size + 1。因为 GPT 训练时,每个样本需要 block_size 个输入 token 和 block_size 个目标 token,所以样本长度比 block_size 多 1。
chunk = full_encoded[i:i+self.block_size+1]
# 如果长度不够,用 eos_token 填充
# 如果这个切出来的 chunk 长度不足 block_size + 1(通常发生在最后一个窗口),就用 EOS token 填充到所需长度。这样保证所有样本长度一致,方便批量训练。
if len(chunk) < self.block_size + 1:
chunk = chunk + [self.eos_token] * (self.block_size + 1 - len(chunk))
# 将处理好的 chunk(长度为 block_size + 1 的 token 列表)添加到 self.encoded_data 中。训练时,__getitem__ 方法会从这个列表中取出一个样本,并切成输入 x(前 block_size 个 token)和目标 y(后 block_size 个 token)。
self.encoded_data.append(chunk)

def __len__(self):
return len(self.encoded_data)
# 告诉系统:你有多少条训练数据


def __getitem__(self, idx):
chunk = self.encoded_data[idx] # 取出第 idx 个样本(长度为 block_size+1 的列表)
x = torch.tensor(chunk[:-1], dtype=torch.long) # 输入:前 block_size 个 token
y = torch.tensor(chunk[1:], dtype=torch.long) # 目标:后 block_size 个 token
return x, y
#例如,如果 chunk = [1, 2, 3, 4, 5](block_size=4),那么:x = [1, 2, 3, 4],y = [2, 3, 4, 5]。模型学习的是:看到 1 预测 2,看到 [1,2] 预测 3,依此类推。最后用 torch.tensor 将列表转换成 PyTorch 张量,类型为 torch.long(因为 token ID 是整数)。

def encode(self, text):
"""将文本编码为token IDs"""
return self.enc.encode(text)

def decode(self, ids):
"""将token IDs解码为文本"""
return self.enc.decode(ids)

4.2 创建并划分数据集

1
2
3
4
5
6
7
8
9
10
11
12
13
14
15
16
17
18
19
20
21
22

# train data
train_dataset = MyDataset('')
# 在这里放置数据集路径
# https://github.com/mobvoi/seq-monkey-data

# split traindataset to train and val
train_dataset, val_dataset = torch.utils.data.random_split(train_dataset, [0.9, 0.1])
# torch.utils.data.random_split 随机切分数据集。
# 参数 [0.9, 0.1] 表示将 train_dataset 中的 90% 样本分配给 train_dataset(训练集),剩余 10% 分配给 val_dataset(验证集)。
# 这样我们就得到了两个独立的 Dataset 对象,用于后续的模型训练和验证。

# 创建 DataLoader
train_loader = DataLoader(train_dataset, batch_size=12, shuffle=True)
# 训练加载器:
# batch_size=12:每个批次包含 12 个样本。
# shuffle=True:每个 epoch 开始时随机打乱数据顺序,增加模型训练的随机性,有助于收敛。
val_loader = DataLoader(val_dataset, batch_size=12, shuffle=False)
# 验证加载器:
# batch_size=12:同样使用 12 个样本一批。
# shuffle=False:验证时不打乱数据,这样每次验证的结果更稳定,也方便对比不同 epoch 的验证损失。

5.开始运行

1
2
3
4
5
6
7
8
9
10
11
12
13
14
model = GPT(GPTConfig())
device = "cuda" if torch.cuda.is_available() else "cpu"
model = model.to(device)

# 打印模型一共有多少参数

total_params = sum(p.numel() for p in model.parameters())
print(f"Total parameters: {total_params / 1e6} M")

optimizer = torch.optim.AdamW(model.parameters(), lr=3e-4)
# AdamW 是 Adam 优化器的一个变体,加入了权重衰减(decoupled weight decay),在大模型训练中表现更好。传入模型的全部参数 model.parameters()。学习率 lr=3e-4 是一个常用的初始值(对于预训练语言模型通常是 1e-4 到 6e-4 之间)。
# 设置 cosine 学习率
scheduler = torch.optim.lr_scheduler.CosineAnnealingLR(optimizer, T_max=1000)
# CosineAnnealingLR 是余弦退火调度器,它按照余弦曲线从初始学习率逐渐衰减到 0。T_max 表示完成一个完整余弦周期的迭代次数(这里设为 1000 步)。在训练过程中,每步优化器更新后,调度器会调整学习率。。
1
2
3
4
5
6
7
8
9
10
11
12
13
14
15
16
17
18
19
20
21
22
23
24
25
26
27
28
29
30
31
32
33
34
35
36
37
38
39
40
41
42
43
44
45
46
47
48
49
50
51
52
53
# 训练循环
def train(model, optimizer, scheduler, train_loader, val_loader, device):
model.train()
total_loss = 0
for batch_idx, (x, y) in enumerate(train_loader):
# 将数据移到设备上
x, y = x.to(device), y.to(device)

# 前向传播
logits, loss = model(x, targets=y)

# 反向传播
optimizer.zero_grad()
loss.backward()
optimizer.step()
# 调整学习率
scheduler.step()

total_loss += loss.item()

if batch_idx % 100 == 0:
print(f'Epoch: {epoch}, Batch: {batch_idx}, Loss: {loss.item():.4f}')
return total_loss

def eval(model, val_loader, device):
# 验证
model.eval()
val_loss = 0
with torch.no_grad():
for x, y in val_loader:
x, y = x.to(device), y.to(device)
logits, loss = model(x, targets=y)
val_loss += loss.item()
return val_loss


for epoch in range(2):
train_loss = train(model, optimizer, scheduler, train_loader, val_loader, device)
val_loss = eval(model, val_loader, device)
print(f'Epoch: {epoch}, Train Loss: {train_loss/len(train_loader):.4f}, Val Loss: {val_loss/len(val_loader):.4f}')

# 保存模型
avg_val_loss = val_loss / len(val_loader)
checkpoint = {
'epoch': epoch,
'model_state_dict': model.state_dict(),
'optimizer_state_dict': optimizer.state_dict(),
'scheduler_state_dict': scheduler.state_dict(),
'val_loss': avg_val_loss,
}
# 保存每个epoch的模型
torch.save(checkpoint, f'checkpoints/model_epoch_{epoch}.pt')